Electrochemical Cogeneration of Alkali Metal Halate and Alkaline Peroxide Solutions
Patent Explained
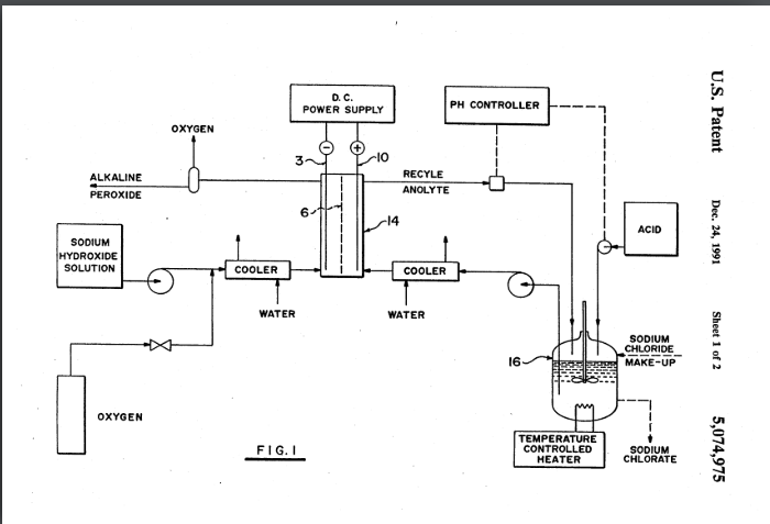
The invention details a process and apparatus for the electrosynthesis of oxygenated halogen salts of alkali metals and an alkaline hydrogen peroxide solution within a single electrochemical reactor. It also includes a method for oxygen depolarization of cathodes in these reactors and offers an alternative method for producing oxygenated chlorine salts without the use of chromates, which are typically required to prevent the reduction of hypochlorite in traditional chlorate production.
Environmental and Climate Benefits:
1. Reduction of Hazardous Chemicals: By eliminating the need for chromates, the process minimizes the environmental impact associated with these toxic substances, reducing pollution and potential harm to ecosystems.
2. Energy Efficiency: The integrated reactor design may lead to improved energy efficiency by combining multiple syntheses into a single step, which can lower the overall energy consumption.
3. Sustainable Production: The use of environmentally friendly precursors and methods can enhance the sustainability of chemical manufacturing processes, contributing to lower carbon footprints and reduced reliance on harmful industrial practices.





